Portfólio de Análise e Modelagem de Dados

Transformando dados em insights valiosos para decisões mais estratégicas e eficientes.

Portfolio Hero Image

Sobre

Atuo há cinco anos na área de análise de dados, com os últimos três anos dedicados ao planejamento na Quero-Quero. Minha experiência inclui análise de indicadores financeiros e operacionais, modelagem de dados, desenvolvimento de ferramentas de automação e criação de dashboards interativos para suporte à decisão estratégica. Além disso, migrei fluxos de trabalho de VBA para Python e SQL, implementando processos de ETL que reduziram erros operacionais e aumentaram a eficiência.

Possuo mestrado em Biologia Molecular com ênfase em Bioinformática, onde desenvolvi habilidades em modelagem estatística, programação em Python e análise de grandes volumes de dados científicos.

Profile Image

Analista de Dados e aprendiz em Eng. de Dados

Nome Lucas Chitolina
Contato 51996052171
Idade 32
Email lucaschito.dados@gmail.com
Nacionalidade Brasileiro

PYTHON

Automação de rotinas, migração de ferramentas VBA para Python, desenvolvimento de ferramentas, modelagem de dados e criação de dashboards interativos.

Principais bibliotecas: NumPy, Pandas, OS, Selenium, Streamlit, Seaborn.

85%

SQL

Conexão e manipulação de dados em PostgreSQL (PG) e Microsoft Fabric. Experiência com CTEs e queries otimizadas para melhor performance.

80%

OFFICE

Criação de tabelas dinâmicas, dashboards interativos, VBA e integração com outras fontes de dados para automação de relatórios.

75%

CLOUD

Aprendendo infraestrutura como código (IaC) com Terraform e uso de Docker para deploy na nuvem (AWS).

55%

Currículo

Experiência Profissional

Minha trajetória profissional reflete a evolução e consolidação de competências em análise de dados, desde a automação de processos até o desenvolvimento de dashboards e modelagem de dados para suporte estratégico.

Quero-Quero - Empresa de Varejo

Abril 2022 - Presente

Analista de Dados

Atuo transformando dados brutos em insights acionáveis para decisões estratégicas, otimizando processos operacionais e financeiros, automatizando relatórios e aprimorando a acessibilidade dos dados entre as equipes.

  • Automação e Otimização de Processos: Migração de fluxos de trabalho baseados em VBA para Python, reduzindo o tempo de processamento e minimizando erros, tornando os relatórios mais interativos.
  • Tomada de Decisão Baseada em Dados: Desenvolvimento de dashboards interativos e relatórios dinâmicos para fornecer insights em tempo real aos principais stakeholders.
  • Análise de Performance e Financeira: Avaliação detalhada de lucratividade, giro de estoque, cobertura de estoque e previsão de demanda.
  • Gerenciamento de Banco de Dados e ETL: Modelagem e otimização de consultas SQL para extração, transformação e carregamento (ETL) de dados, aumentando a eficiência e a precisão das informações.
  • Análises Avançadas e Modelagem Estatística: Aplicação de técnicas de clusterização e modelos preditivos para identificar tendências em vendas, desempenho de produtos e comportamento do cliente.
  • Relatórios Estratégicos: Padronização de KPIs para o planejamento comercial, aprimorando a precisão das previsões e a alocação de orçamento.

Com sólida experiência em Python, SQL, VBA e Microsoft Fabric, continuo aprimorando a abordagem baseada em dados da empresa, garantindo que os insights se traduzam em ações estratégicas para aumentar a eficiência e a lucratividade.

PUCRS

Setembro 2019 - Março 2021

Pesquisador - Mestrando em Biologia Molecular/Bioinformática

Condução de projetos de pesquisa utilizando Python, Linux e técnicas de análise estatística. Desenvolvi pipelines para processamento de dados biológicos e apliquei metodologias de análise, culminando na defesa da dissertação e publicação de artigo científico.

Formação Acadêmica

Minha formação acadêmica complementa minha experiência profissional, proporcionando uma base sólida em análise de dados e métodos estatísticos.

PUCRS

2019 - 2021

Mestrado em Biologia Molecular com Ênfase em Bioinformática

Pesquisa focada na análise de grandes volumes de dados científicos, modelagem de dados e programação em Python, contribuindo para a defesa da dissertação e publicação de um artigo científico.

PUCRS

2013 - 2018

Bacharelado em Ciências Biológicas

Formação teórica e prática em ciências biológicas, que serviu de base para o desenvolvimento de pesquisas interdisciplinares e a aplicação de métodos analíticos em projetos científicos.

Portfólio

Atualmente, trabalho em projetos estratégicos dentro da empresa, focando em automação, análise de dados e otimização de processos. No entanto, devido a políticas de confidencialidade, esses projetos não podem ser compartilhados publicamente. Se houver interesse em saber mais sobre minha experiência e os desafios que enfrento no dia a dia, ficarei feliz em discuti-los em uma entrevista!

Segue abaixo alguns dos projetos desenvolvidos (no acesso aos dashboards é necessário aguardar enquanto ele carrega).

  • All Work
  • Web scrapping/Python
  • Dashboard/Python
  • Business Inteligence
  • Linux/Software
  • SQL/Python
Dashboard de Varejo

Dashboard e BI

Este dashboard fornece insights estratégicos para otimização das operações de varejo (venda, lucro, margem, desconto, clusterização, segmentação de clientes e regionalização).

Web Scrapping/Dashboard/ETL

Monitoramento e Previsão dos Níveis de Água dos Rios Amazonas para otimização em Supply Chain

Sua empresa importa produtos por portos ligados a rios estratégicos. Alguns desses produtos possuem alta sazonalidade de venda no verão. No entanto, existe um histórico de redução significativa na cota dos rios devido à seca, o que pode inviabilizar o transporte por algumas rotas. Diante disso, é essencial monitorar os níveis de água dos rios e projetar tendências futuras para antecipar decisões estratégicas e mitigar riscos.

Linux/Bash Script/Análise Gráfica

Breve resumo da scriptagem do meu projeto de mestrado

  • Definição do problema científico;
  • Estudo de artigos da área;
  • Aplicação da metodologia e posterior produção;
  • Análise estatística e gráfica dos resultados;
  • Defesa da dissertação (storytelling);
  • Publicação de artigo.
Python/SQL

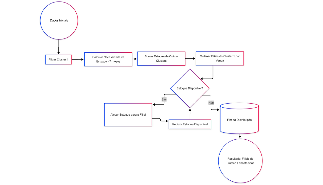
Redistribuição de Estoque entre Filiais priorizando o Cluster

O código tem como objetivo redistribuir o estoque de materiais entre filiais, priorizando as filiais do Cluster 1 (com maior demanda) e retirando o estoque das filiais com Cluster inferior (Cluster 2 e acima).

O sistema calcula a necessidade de estoque de cada filial, comparando o estoque atual e o necessário para atender uma demanda de 7 meses, e então realiza a redistribuição a partir de estoques de outras filiais.

Além disso, o código implementa um loop de redistribuição sequencial, onde o estoque total disponível (no caso das filiais acima do 1) vai sendo diminuído à medida que as quantidades são redistribuídas para as filiais do cluster 1, garantindo que o estoque disponível seja alocado de forma eficiente.

Serviços

Experiência com:

Análise de performance comercial, automação de processos e visualização de dados.

Saiba mais

Análise de Dados e Performance

Avaliação de métricas financeiras, giro de estoque, previsão de demanda (entre outros KPI's) para insights estratégicos.

Automação e Otimização de Processos

Substituição de fluxos VBA por Python e SQL, reduzindo tempo de processamento e melhorando a eficiência.

Dashboards e Relatórios Estratégicos

Criação de dashboards interativos e relatórios dinâmicos para tomada de decisão baseada em dados.

Gerenciamento de Banco de Dados e ETL

Otimização de consultas SQL e processos ETL para extração e transformação eficiente dos dados.

Que tal agendarmos uma entrevista?!

Entre em contato pelo WhatsApp ou e-mail abaixo.

lucaschito.dados@gmail.com
Porto Alegre-RS, Brasil